当前位置:
首页
>
政务公开
>
行政许可
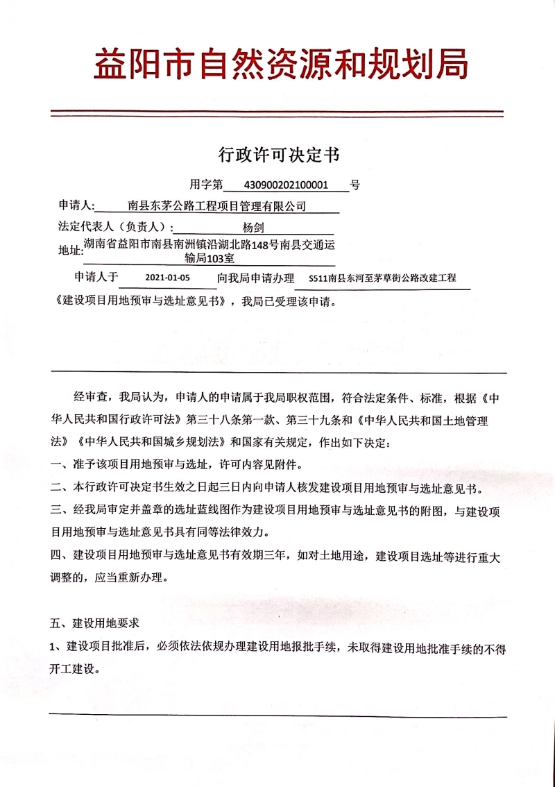
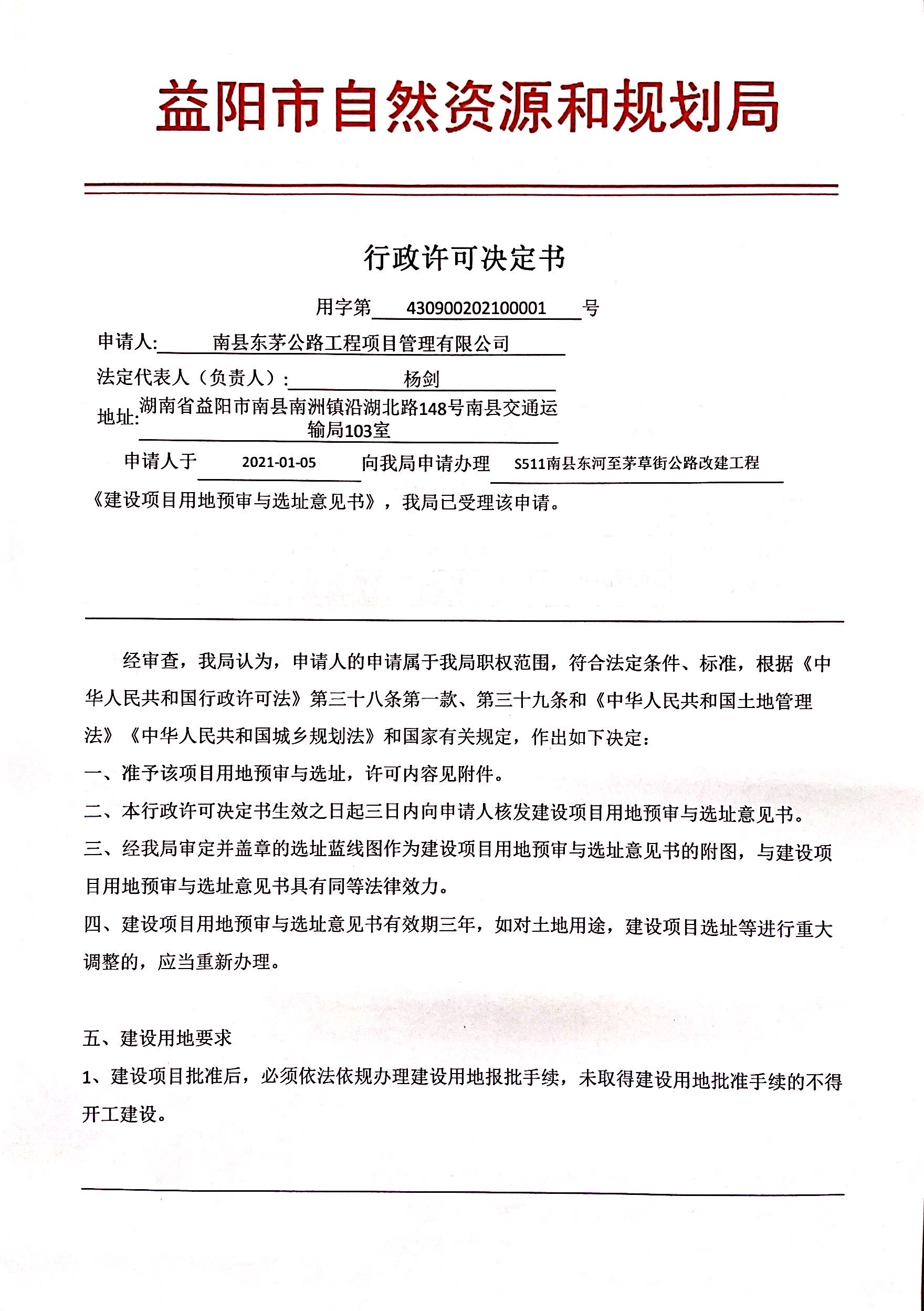
用字第430900202100001
发布时间:2021-01-08 15:26
作者:
来源:益阳市自然资源和规划局
浏览次数:
字体:
【大】
【中】
【小】
扫一扫在手机打开当前页
打印
关闭